CITE2024创新金奖&创新奖获奖名单公布!
导读:4月9日,第十二届中国电子信息博览会在深圳会展中心开幕。本届电博会展示中国电子信息产业的强大实力和创新能力,搭建高质量平台与全球产业精英共话电子信息产业的“数创未来”。
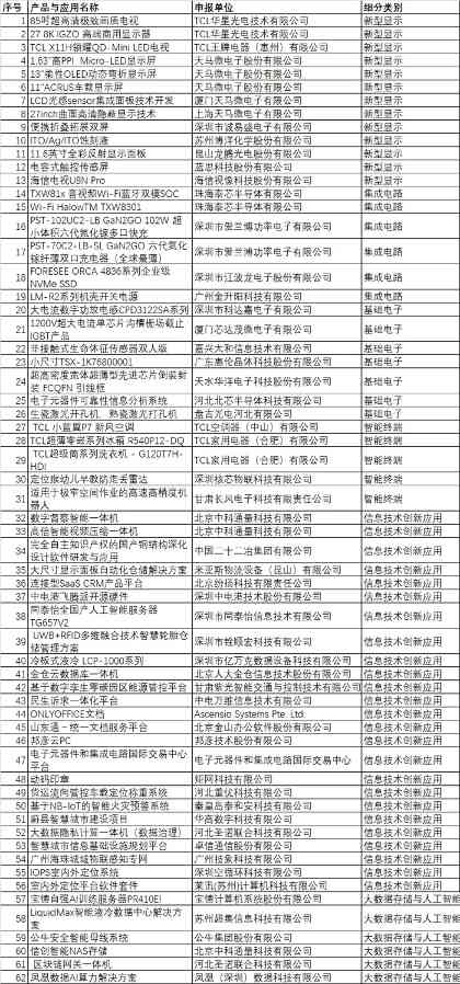
创新金奖获奖名单
创新奖获奖名单
(本文系CITE2024投稿,不代表本站的观点和立场。文章内容仅供参考,若涉及侵权,请及时联系本站处理。图片授权发布,版权归原作者所有。)
声明:如有信息侵犯了您的权益,请告知,本站将立刻删除。




